在SDR领域,RTLSDR是好东西,可惜就是升级空间太低了,不管是修改RF-font电路,还是换用TXCO,还是使用上变频来扩展使用HF频段。感觉效果还是离专业HF波段SDR设备有很大差距。
RTLSDR的限制主要有:
1.tunner 芯片设计的时候没有考虑到HF、LF波段的需求,导致不得不使用直采或者上变频来解决,前者没有LNA放大,后者会引入更多的杂信号干扰
2. ADC只有8bit!, 只有8bit!, 只有8bit!,重要的事情说三遍,这个是最大的硬伤,导致信号分辨率低很多,
采样率每增加1bit,接收机信噪比增加6db。对于需要分析一些特殊调制信号,如OFDM、64QAM调制等场合,已经很难适用
3. 采样带宽太低,没记错的话只有2.56Mbps吧
下图是一个典型的RTLSDR电视棒

幸运的是,sdrplay社区发现了一颗新星的芯片模组(msi2500/msi001),这两颗芯片同样来自于电视棒,但是是更新的电视棒芯片,性能更好,价格也很低,两颗芯片
的单价都在1~2美元以内,淘宝和各大芯片商业可以散卖。经过sdrplay社区的发展,软件支持也很完善,现在已经支持SDR#、HDSDR、GNUradio、还有sdrplay社区开
发的SDRUno软件,驱动也支持多个平台,Win系列,Ubuntu linux,Android.....
msi2500的pdf文件如下
msi2500芯片是AD转换和数字处理单元,msi001是tunner,最重要的是msi2500的ADC是12bit的,其中msi2500的框图如下,其中还有一个8051的核心,可以外挂e2prom编写代码作控制用途

sdrplay也公开了sdrplay rsp 1的框图和原理图

但是原版的sdrplay rsp的价格就不厚道了,价格几乎在1400人民币左右,sdrplay社区毕竟贡献了较多的在软件上,硬件收费贵一点倒是可以理解的,但是在于我国不利于推广。
毕竟稍微加600元人民币就可以买kiwisdr了。不过sdrplay把原理图公布出来了,国内就能仿制了,考虑到其电路图比较简单,我这边也投入了一些研究。
下图为原版的sdrplay rsp1(来源于网络)

参数,其实三个版本都是msi2500,只是部分器件进行了修改:

拆解后(也是来源于网络)

由于1400的正版感觉定价还是太高,我没有买正版,而是选择了自己根据RSP1的原理图画PCB自制,pcb软件使用kicad。计划分两步来做,前期第一版只做实验,只确保芯片能够跑起来
第二版成品。
PCB图我上传到了github,开源:
https://github.com/11tools/msiSDR
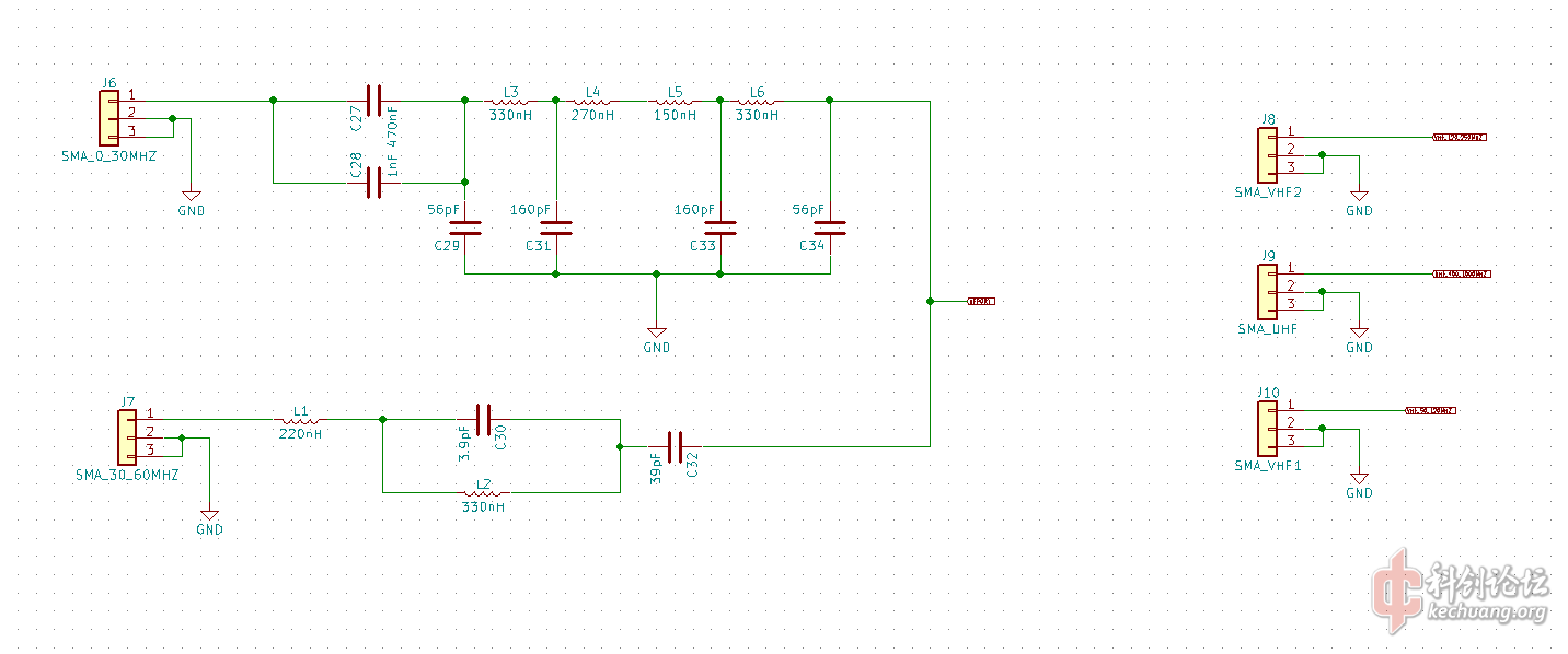
原理图框图如下:

RF前端没有采用RSP1的,而是把kiwi的RF前端嫁接过来,另外LDO也换了一下,换成更常见的芯片

PCB layout结果

接着就是打样,我只打样PCB,自己贴片,但是结果是沮丧的,样板做出来后,msi2500 的usb没有枚举,测量晶体也没有起震。


最后想了一下,还是需要一台实体样机才能方便研究。不过到了现在已经有很多几位BA开头的HAM大佬开始仿制并销售了,价格也不贵在360~450左右,于是买了一台,研究了一下,
这里我不做广告,大家可自行到某宝咸鱼等软件上面搜,即可搜到

发现我的一个Power Supply引脚居然接地了!而且电路画的不好很难改。只有改版了。。。。
但是这段时间我测试了一下仿制的sdrplay rsp的使用情况,感觉还是很不错的。下图是SDRuno的界面

可以看见SDRuno的界面明显比HDSDR的更有科技感,使用上手也很简单,会SDR#基本会用
重要的是接收效果,经过测评,其效果接近KiwiSDR,接收SSB信号清晰,杂音少,CW信号也清晰。可轻松配合CWSkimmer和WSJT等软件使用。
文章转载至科创网

