Jim Williams在Application Note 45《Transistor ∆VBE Based Thermometer》介绍过该电路,原文:


关于元件:
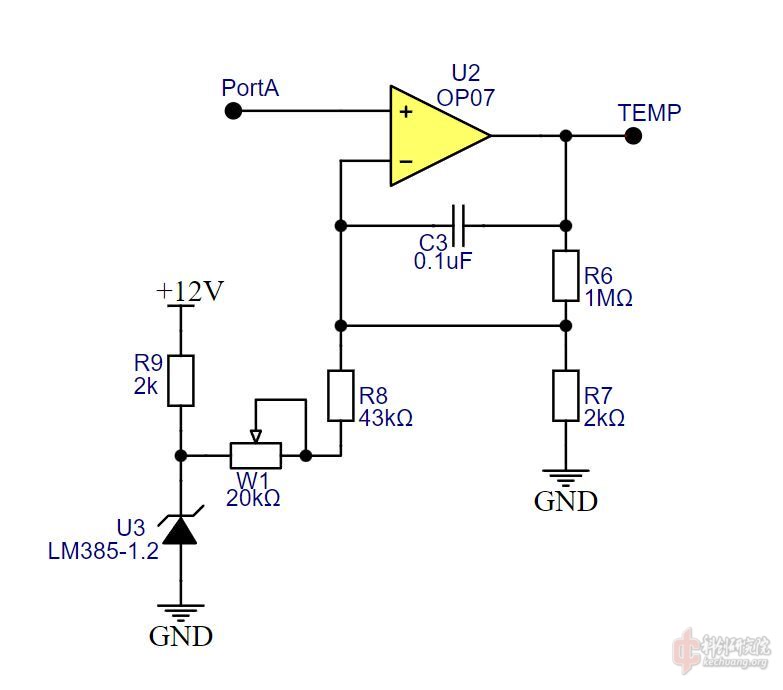
LTC1150为斩波放大器,有zero-drift以及良好的直流特性(实际上可以用OP07代替,而且是Pin to Pin)。
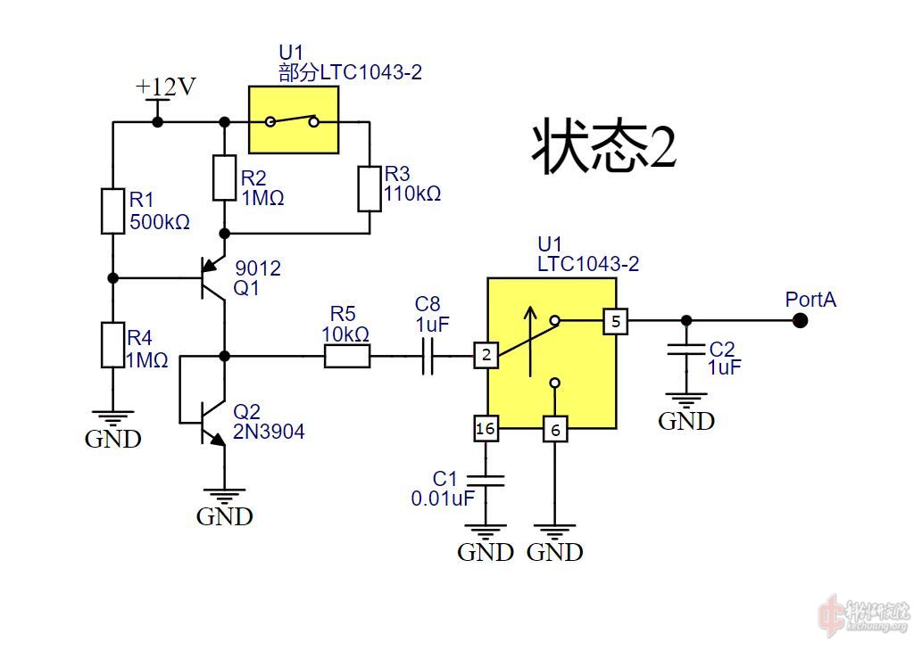
LTC1043为开关电容构建块,相当于可以自动开关(使电路在两个状态间来回切换)的Analog switch,C1用于设定切换频率。
LT1009为2.5V电压基准芯片。
电路的工作原理:
电路可划分为信号采集部分与信号放大部分
信号采集:
R1、R2、R3、R4、Q1构成电流大小为10:1的比例恒流源

当电路处于状态1时,LTC1043的Pin12与Pin14开路,Pin2与Pin6短路,恒流源输出4.3μA的电流流经三极管Q2的be结,在基极产生电压Ub1,电容C8上带有电压Ub1。

当电路处于状态2时,LTC1043的Pin12与Pin14短路,Pin2与Pin5短路,恒流源输出43μA的电流流经三极管Q2的be结,在基极产生电压Ub2 ,电容C2上带有电压Uc2
Uc2=Ub2-Ub1
电压Uc2等于Q2基极在状态2时的电压与在状态1时的电压之差ΔUbe ,在电流为10:1时,这一值约59.16mV(@25℃),且ΔUbe具有温度特性,be结温度每上升1℃,ΔUbe就上升198μV,因此
ΔUbe=59.16mv+198μV*T
LT1043使电路不断在这两个状态间切换,电容C2上的电压不断“刷新”。
信号放大:

ΔUbe施加于LTC1150同相端,LT1009产生2.5V电压经R8、R7、W1分压产生约59mV的电压施加于反相端(实际上要根据实际情况调整R8的阻值来获得合适的电压,86kΩ只是一个大概的值)。LTC1150及C3、R6、R7构成500倍增益的放大器放大同相端与反相端电压的差量。运放输出电压为UT ,因此,
UT=( ΔUbe-59mV)x500
=198μV*T*500
=99mV*T(约为100mV*T)
所以温度每上升1℃,LTC1150输出电压就增加100mV,达到了将温度信号转化为电信号的目的。
电路的制作与测试:

一开始在万能板上焊接,电阻电容全用0603封装,结果到处短路,但是验证了原理。后面打样了PCB。

上面说的分压电阻实际用了88.7KΩ的,因为LT1150坏了,换上了OP07。电路的decouple要做好,不然会被市电干扰得没法工作,波形全是乱的。用热风枪加热三极管,可见输出电压上升
