有趣的改进:为817增加DSP,成本为百元左右?
817升级为818的消息公布的时候,最受人诟病的一点就在于其硬件规格没有得到提升——特别是备受期待的DSP功能。818仍然采用滤波器的形式,使得很多爱好者感到失...
817升级为818的消息公布的时候,最受人诟病的一点就在于其硬件规格没有得到提升——特别是备受期待的DSP功能。818仍然采用滤波器的形式,使得很多爱好者感到失...
这篇帖子给出一些多层线圈的“高频特性”的仿真结果。“高频”是指最高上百MHz。仿真中主要关注的是线圈“电感”和“等效串联电阻”随频率的变化,特别是第一个自谐振点...
Jim Williams在Application Note 45《Transistor ∆VBE Based Thermometer》介绍过该电路,原文:关于元...
AT-120天线调谐器是ICOM公司生产,可以用于多种ICOM电台的天线调谐器,国内仿制品众多,ZTT-100,ZTC100,AT120等等国产天调都是完全仿照...
史上第一种被发明并被实用化的无线电发射机。原理:由于时代条件所限,火花发射机并不包含现代常见的晶体管/真空管等有源器件。这种发射机的主要部分是一个LC振荡电路,...
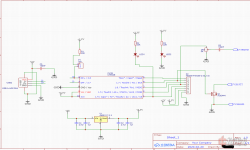
一直想把Motorola GM300手咪用于车用喊话器,因为市售喊话器手咪质感不好,我也用不上警报声,所以买了15W后级放大,如何用手咪直接驱动开关,就用图上的...
UV5R因为电路的原因,是不能发射CW(等幅电报)的,但是没有关系,我们可以把电报声调制上去,再发射出去,这样别人就能从无线电中收听到电码了嘿嘿。改造的思路很简...
写在最前面 小时候就曾经好奇过为什么我们使用的计算机那么神奇,输入一堆东西,一秒钟之后就会显示或者反馈一些东西,这个过程是怎样发生的,那一片片黑乎乎的芯片...
IC7800是ICOM公司上一代旗舰机型,大约推出于2009年,现已被IC-7851取代。该机接收覆盖长波段至60MHz,标配发射覆盖范围是1.8M至54M所有...
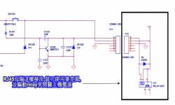
最近广州迎来雷雨天气,经常打雷下雨,玩开的中继台突然故障了,大伙都没中继用了急得很。台长上去把中继台拆下来,检测发现是双工器故障,过双工器之后发现功率很低,中继...
关键词航模接收机富斯市面上的lora模块,价格相对于商品2.4G航模接收机便宜一半,而且功率也高, 更主要是频率是915M和400M,传播性能更高,因此我有一个...
1、声明本指南仅限内测用户使用,仅限用于科研、学习等非商业用途。本指南仅供参考,后果需由使用者自行承担。请全文阅读,全面了解后再操作。2、关于声码器的说明KC9...