
如果您对莫尔斯电码一无所知,您可能会想到无线电操作员使用 “键 ”来发送莫尔斯电码。这种按键过去使用过,现在仍在使用。它们只不过是一个开关,手感舒适,带有弹簧,按下时开关动作,松开时开关断开。许多现代操作员喜欢使用拨片和电子按键,但拨片可能很昂贵。不过,N1JI并没有花太多钱购买他的拨片。他用回形针、木块和其他一些废料自制了一个拨片。您可以在下面的视频中看到他的成果。
当你使用电键时,你要负责拨出正确长度的 “嘀 ”和 “哒”。快速无线电操作员最终改用了“臭虫”电键(自动键),这是一种可以让你按下一个方向或另一个方向进行冲刺的桨叶(仍然需要你自己掌握时间)。但是,如果您按下另一个方向,只要您按住桨,机械振荡器就会发出一系列均匀的点。
现代拨片通常使用电子 “回旋 ”键。就像窃听器一样,按一个方向是点,按另一个方向是线。不过,破折号的时间也很精确,您可以挤压桨叶,使点和破折号交替出现。这需要一点练习,但却能得到更统一的代码,而且大多数人使用 “侧刮器 ”比使用直键发送更快。
不喜欢无线电?使用莫尔斯电码作为您的键盘。想学习代码吗?它并不像你想象的那么难。

过去,我们在这里介绍过不少 [mitxela] 的项目,其中许多都被冠以 “最小 ”的称号。他的摩斯密码 USB 键盘 Mk II 也是其中之一。这是一个周六下午的项目,只需在一块电路板上安装几个零件,就能把摩尔斯键用作 USB 键盘。这个项目并不新鲜,但我们是在为作者的零件箱中的摩尔斯键寻找用途时偶然发现它的。你可以通过阅读文字并在键盘上键入文字来练习发送,然后在电脑上查看是否有错误。您也可以练习接收,请朋友帮您打出来。无论如何,这都是磨练技能和准备无线电操作员执照考试的好方法。



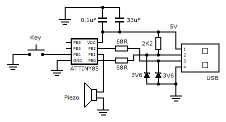
这个项目是他早期项目的后续,在早期项目中,他通过 RS-232 - USB 转换器将莫尔斯键直接连接到计算机,让代码完成所有工作。结果发现这是一个非常耗费资源且不切实际的项目,这让他不得不在下一次重新开始。硬件非常简单。一个 ATtiny85、一个压电蜂鸣器、几个去耦电容、几个电阻和zeners,以实现安全的 USB 接口。该设计适用于直式按键,但 ATtiny 还留有一个备用引脚,可用于双音键或侧滑键。目前没有速度调节功能,只能通过硬编码进行调节。这对用户不是很友好,[mitxela] 建议在 ATtiny 的最后一个剩余引脚上添加一个速度电位器。这样就可以避免使用节拍/侧滑键。或者,也可以使用 ATtiny 的 RST 引脚作为(弱)输入输出接口。RST 引脚可读取 5V 至 2.5V 之间的模拟值,当电压低于 2.2V 时将复位。万不得已时,也可以使用其他微控制器。

关于 USB 接口,[mitxela] 在浪费了一些时间试图重新发明轮子之后,使用了 V-USB 库。由于它是作为 HID 工作的,因此不需要驱动程序--插上电源,操作系统就会将其检测为键盘。他借用了 EasyLogger 项目的代码来使用内部振荡器,帮助释放 IO 引脚。为了检测输入的字符,他的代码使用了一长串比较语句,而不是字典查询。编写这段代码非常繁琐,但却能加快识别速度,因为大多数字符只需进行不到五次比较就能识别出来(一个 dit = E,两个 dits = I,三个 dits = S,以此类推)。这棵 “树 ”让我们更容易弄清楚。
网友热议:
OH3MVV 说:
专业人员和业余爱好者是有区别的。我的意思是,业余无线电爱好者从未试图成为电报通信的尖端。电报专业人员专注于快速、无差错地完成通信,这是他们的工作。
但是,当专业电报员专注于传递信息时,业余无线电爱好者却在尝试各种新频率、新调制方式等,以寻找新的通信方式,也许比莫尔斯电码更快。
是的,FT8 和其他新的数字模式主要是计算机之间的通信,但它们之间的无线电链路仍然是业余无线电,在很大程度上取决于无线电爱好者设计的调制方法。
约书亚说:
是啊,CW业余爱好者真的很奇怪。
对他们来说,进步显然是反向的。
越是原始乏味,越是裸金属,对他们来说就越有趣。
这个概念我只能勉强理解。
我不是这样了解电报的。
我从父亲那里了解到的是,电报是一种职业、一种艺术形式和一种技能,它讲究优雅、耐心,而且与电信的根源息息相关。
曾几何时,真正的专业电报员追求进步和质量。
他们看重的是优雅、精密、制造精良的机械式电报键,以及当时的新型弹头,这种弹头可以在数小时内使用干净的拳头(干净的点/破折号)--这对专业无线电报来说非常重要。
现在,我们基本上是在用垃圾制作莫尔斯电子设备。
热胶和生锈的钉子等等(一般来说,我不是指这里的文章)。
在外人看来,这助长了人们对坐在满是灰尘的阁楼里的内向、脾气暴躁的白人老头的刻板印象。
它不再像过去的海事莫尔斯电报那样尖端。
在这里,无线电报务员使用自己喜欢的密钥,但也试图跟上时代的步伐(至少他试图了解最近的趋势)。
他了解 RTTY/CW 视频终端、不同的按键和电子设备等。
从根本上说,他总是站在最前沿。
他表演的莫尔斯电报努力保持年轻、新鲜和现代--而且非常有用,而不是怀旧。
现在,许多莫尔斯电报员甚至不再用完整的句子说话。
看来,这一切都是为了在竞赛或 QRP(低功率操作)中进行 QSO,而这只需要交换一些缩写和呼号。
像 “CQ DX CQ DX de xxxxx ”和 “599 de yyyyy ”这样的对话才算 “对话”。唉。
我的意思是,当然,这不需要一个好的莫尔斯键。
用桨或那种更快的东西就可以了。
我想,你也可以用自行车打气筒来打气。
总之,我无意冒犯。我想这只是一种不同的莫尔斯电报吧
我从小没接触过
我想,最重要的是人们享受自己的爱好。各取所需吧
文章来源 https://www.163.com/dy/media/T1470486706725.html 网易号:业余无线电
